Instance Verification Kit (IVK)
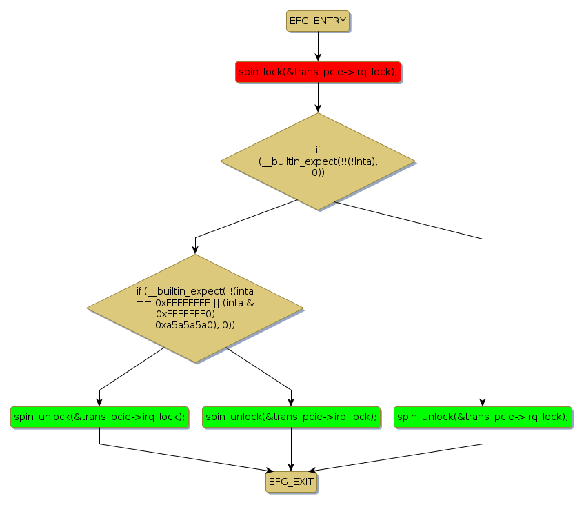
spin lock @ [27337+33+/linux-3.19-rc1/drivers/net/wireless/iwlwifi/pcie/rx.c]
Instance Signature: irq_lock
|
The Matching Pair Graph:
|
|
Function Name
|
Control Flow Graph (CFG)
|
Events Flow Graph (EFG)
|
Source Correspondence
|
|
iwl_pcie_irq_handler
|
|
|
[27041+20+/linux-3.19-rc1/drivers/net/wireless/iwlwifi/pcie/rx.c]
|